您当前位置:威廉体育williamhill >> 教育学院 >> 教育教学 >> 浏览文章

教育教学

学校简介

精耕细磨,锻造课堂标杆 ——第二届师智堂磨课活动顺利开展

为进一步提升学院教师教学水平,夯实教学基本功,促进教师专业成长,教育学院近日成功举办了第二届师智堂磨课活动。本次磨课活动以“精耕细磨,锻造课堂标杆”为主题,全院教师参与,旨在通过课堂展示、互评研讨等环节,让教师们在交流碰撞中打磨教师课堂,优化教学设计,提升教学质量。              

正文展示        

教师磨课 多元课堂绽放光彩,教学特色各显千秋     

本次磨课6位教师呈现了精心打磨的课堂教学片段。刘月、陈悦、杨曼、赵天琪、姜萌萌和曹艺老师结合自身学科特点和教学风格,展示课各具特色,充分彰显了我院教师扎实的教学素养与创新的教学理念。

精耕细磨,锻造课堂标杆 ——第二届师智堂磨课活动顺利开展

精耕细磨,锻造课堂标杆 ——第二届师智堂磨课活动顺利开展

精耕细磨,锻造课堂标杆 ——第二届师智堂磨课活动顺利开展

精耕细磨,锻造课堂标杆 ——第二届师智堂磨课活动顺利开展

精耕细磨,锻造课堂标杆 ——第二届师智堂磨课活动顺利开展

精耕细磨,锻造课堂标杆 ——第二届师智堂磨课活动顺利开展                      

专家点评 

精准把脉指方向,专业引领促成长     

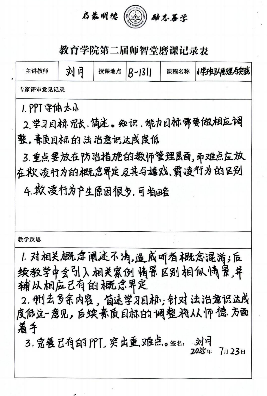
学院骨干教师作为评委专家对6位教师的展示课进行专业点评。专家们从教学目标设定、教学内容选取、教学方法运用、课堂互动设计、教学效果达成等多个维度进行了细致分析,既肯定了各位教师在课堂教学中的亮点和创新之处,也针对存在的问题提出了切实可行的改进建议。骨干教师指出,部分教师在课堂时间分配上还需进一步优化,要注重教学环节的衔接与过渡;在学生主体地位的体现上,可进一步增加学生自主探究和实践的机会。同时,专家们还强调,教师在教学中要更加关注学生的个体差异,因材施教,让每个学生都能在课堂上有所收获。

精耕细磨,锻造课堂标杆 ——第二届师智堂磨课活动顺利开展

精耕细磨,锻造课堂标杆 ——第二届师智堂磨课活动顺利开展           

教学反思 

总结经验找不足,明确方向再出发     

展示课和专家点评结束后,6位教师围绕自身的教学展示进行了深刻的教学反思,并填写磨课记录表,记录专家意见,书写教学反思。大家纷纷表示,通过本次磨课活动和专家的点评指导,更加清晰地认识到了自己在教学中的优势与不足。           

精耕细磨,锻造课堂标杆 ——第二届师智堂磨课活动顺利开展

精耕细磨,锻造课堂标杆 ——第二届师智堂磨课活动顺利开展

精耕细磨,锻造课堂标杆 ——第二届师智堂磨课活动顺利开展

精耕细磨,锻造课堂标杆 ——第二届师智堂磨课活动顺利开展

精耕细磨,锻造课堂标杆 ——第二届师智堂磨课活动顺利开展

精耕细磨,锻造课堂标杆 ——第二届师智堂磨课活动顺利开展

此次师智堂磨课活动的成功举办,不仅为教师提供了一个展示自我、交流学习的平台,也有效促进了全院教师教学能力的提升。学院将以本次活动为契机,持续开展各类教学研讨活动,不断完善教师培养机制,推动学院教学质量再上新台阶。