威廉体育williamhill
学院概况
学院简介
专业介绍
组织机构
党团建设
党建工作
团建工作
师资力量
师资概况
教育培训
教师风采
教务教学
教务信息
实践教学
学生工作
学生组织
学生活动
毕业生工作
光荣榜
人才培养
培养方案
就业指导
科学研究
学术会议
论文发表
教科研立项
实验室建设
实验室概况
规章制度
实验室简介
课堂风采
资料下载
首页
学院概况
+
学院简介
专业介绍
组织机构
党团建设
+
党建工作
团建工作
师资力量
+
师资概况
教育培训
教师风采
教务教学
+
教务信息
实践教学
学生工作
+
学生组织
学生活动
毕业生工作
光荣榜
人才培养
+
培养方案
就业指导
科学研究
+
学术会议
论文发表
教科研立项
实验室建设
+
实验室概况
规章制度
实验室简介
课堂风采
资料下载
您当前位置:
威廉体育williamhill
>>
信息科学与工程学院
>>
通知公告
>> 浏览文章
通知公告
新闻资讯
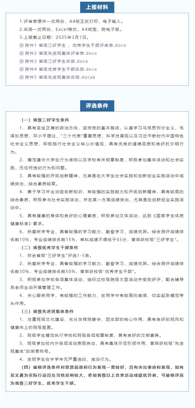
威廉体育williamhill|信工学院|省级三好学生、优秀学生干部和先进班集体评选通知